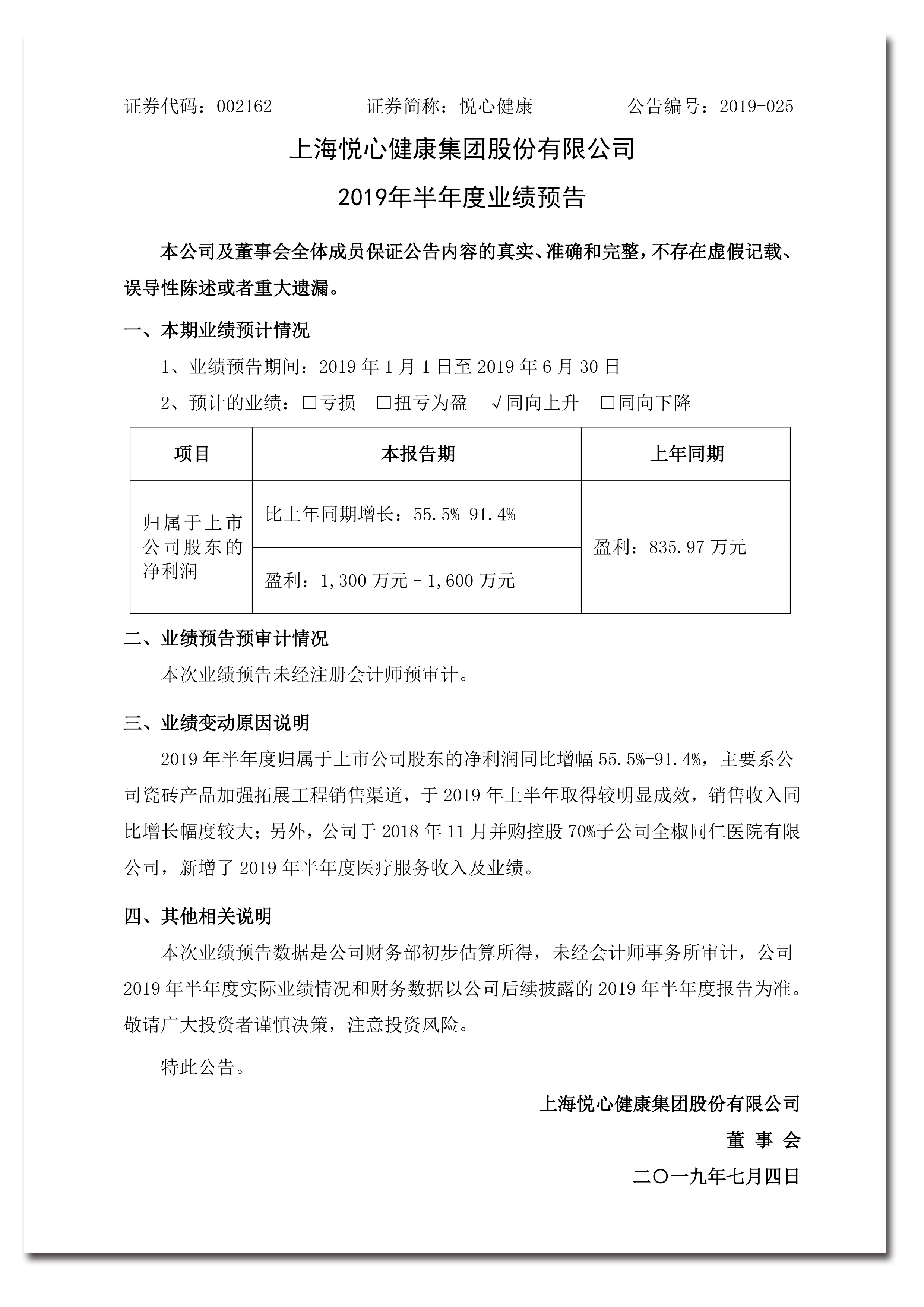
首页|尊龙集团中国官方网站于2019年7月3日晚间宣布2019年半年度业绩预告,,,,,,,,通告显示,,,,,,,,首页|尊龙集团中国官方网站2019年半年度归属于上市公司股东的净利润同比增幅55.5%-91.4%,,,,,,,,预计盈利1,300万元-1,600万元。。。。。。主要是公司瓷砖产品增强拓展工程销售渠道,,,,,,,,于2019年上半年取得较显着效果,,,,,,,,销售收入同比增添幅度较大;;;;;;;另外,,,,,,,,公司于2018年11月并购控股70%子公司全椒同仁医院有限公司,,,,,,,,新增了2019年半年度医疗服务收入及业绩。。。。。。
